小型實驗室真空膜蒸餾設備
膜蒸餾,設備,小型,實驗室,真空膜蒸餾設備
膜蒸餾,設備,小型,實驗室,真空膜蒸餾設備
WTM-VMD2023-1
實驗室真空膜蒸餾設備
技術方案
合肥沃騰膜分離設備有限公司
地址:合肥市包河工業園花園大道17號 電話:0551-67126688
網址:http://www.hfwtm.com 傳真:0551-63667960
一、設計說明
WTM-VMD2020系列膜蒸餾實驗設備是合肥沃騰膜分離設備有限公司專為科研院所設計的用于小型試驗過程的膜蒸餾裝置。本設備主要用于確定疏水膜在不同溫度、流速等條件下的通量、抗污染參數,并確定其所能達到的效果及所得產品性能的優劣等,為工業化系統提供設計依據。本系統可以提供相當廣的流量、溫度控制和真空范圍。設計最高產水量3.5L/h。
在化工領域,水處理的終端會出現一股濃鹽水或廢酸,采用電驅或壓力驅動均無法繼續濃縮。通常,可采用的辦法是熱法蒸發濃縮,如多效蒸發或MVR技術。往往這些設備占地面積大,設備笨重;而且工業廢水含有多種腐蝕成分,造成設備腐蝕。膜蒸餾技術采用的是低溫蒸發過程,設備的原水過流部分均采用塑料材質,設備整體投資低,耐腐蝕性強。并且采用膜蒸發,可以大大降低占地面積,設備簡單,運行管理方便,因此備受推廣使用。該設備可廣泛應用于廢水濃縮,酸堿濃縮,食品飲料,化工,植物提取濃縮,環保水處理等領域,特別適合高校、科研機構、企業研發中心及小批量生產的使用。
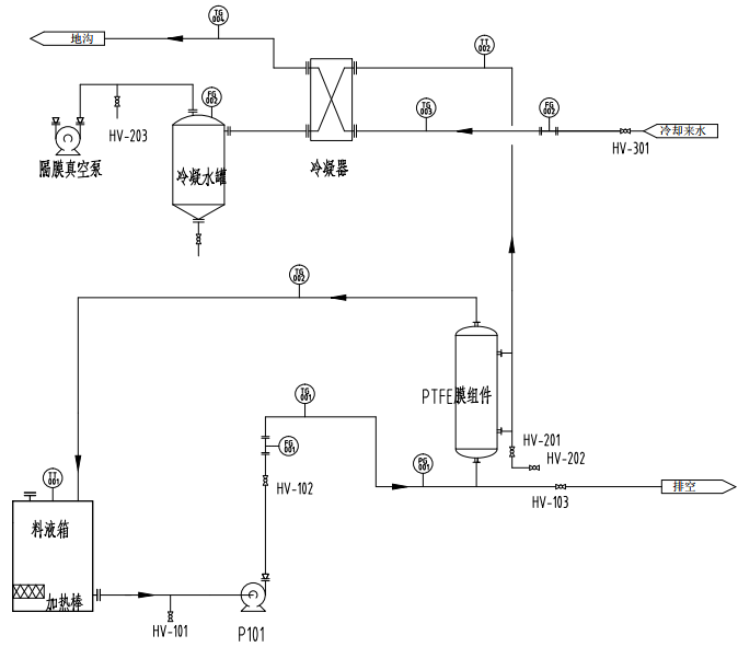
二、工藝流程

三、工作原理
膜蒸餾技術是一種新型的膜分離技術,是集蒸發和膜分離過程于一體的一種高效節能蒸餾技術。
膜蒸餾過程是利用工廠余熱、廢熱或者蒸汽等將原料加熱至一定溫度后,通過原料泵,打入聚四氟乙烯膜組件中,原料液在膜兩側產生蒸汽壓差,大量的微納米孔可允許蒸發出的水蒸氣透過膜孔,進入膜組件的另一側,利用真空系統抽出。大量的水蒸氣揮發后,使原料液得到濃縮。揮發出的蒸汽利用熱泵回收熱量,返回重新加熱原料液,以降低整個系統的能耗。
該系統采用全塑料材質,膜組件中采用聚四氟乙烯膜材料,可適用于熱敏性物質濃縮,酸堿濃縮,高鹽廢水濃縮等過程。
四、設備特點
膜蒸餾技術有許多優點:
(1)與多效蒸發等蒸發工藝相比,膜蒸餾進料溫度相對較低,可以利用太陽能、地熱、工廠余熱等廉價低品位能源,降低運行成本;
(2)膜蒸餾設備簡單,操作條件溫和、具有以高效小型膜組件構成大規模生產體系的靈活性,設備投資較低。
(3) 與高壓反滲透等工藝相比,膜蒸餾操作壓力低,操作方便,可以處理極高濃度的水溶液,可以把溶液濃縮到過飽和狀態,實現從溶液中直接分離出結晶產物,且能實現較高的脫鹽率。 在物料濃縮、脫鹽及零排放等方面有較好的潛在應用前景。
(4)在非揮發性溶質水溶液的膜蒸餾過程中,因為只有水蒸汽能透過膜孔,所以蒸餾液十分純凈,可望成為大規模、低成本制備超純水的有效手段。
中空纖維結構的疏水PTFE膜具有非常高的比表面積,并為兩相傳質提供了傳質界面。由于PTFE材料具有良好的疏水性和化學穩定性,相比其他膜材,如PP或者PVDF等材料,PTFE膜使用壽命長,運行性能穩定。




PTFE中空纖維膜和膜蒸餾組件
沃騰膜蒸餾設備的特點和優勢
1、沃騰膜蒸餾組件采用國內最高端的PTFE膜為分離膜絲,設計了獨特的波浪曲折內結構,大大提高了膜蒸餾的通量和整體性能。
2、過流材質選用性能優異的塑料材料,耐受酸堿、高溫等侵蝕,可以在較大的pH范圍內和高達20%的氯化鈉溶液中保證性能穩定。
3、提供優化的的熱-質同時傳遞計算。
操作指南
見操作規程。
五、膜蒸餾設備參數表
設備參數表
技術參數 | 數 值 | 單位 | 備 注 |
設備型號 | WTM—VMD2020-1 | 臺 | |
膜只數 | 1 | 只 | |
膜外管規格 | φ50*L500 | mm | |
膜面積 | 0.7 | m2 | |
通量 | 3-5 | LMH | |
處理量 | 2.1—3.5 | L/h | @標準測試液* |
機架尺寸 | 800(長)×500(寬)×1400(高) | mm | (基本數據) |
重量 | 50 | Kg | |
加熱棒功率 | 2.5 | KW | |
總電源 | 220V 50Hz總功率≥2.5KW | ||
允許最大操作pH范圍 | 0-14 | ||
允許最大操作溫度范圍 | 4--80 | ℃ | |
允許最大安全壓力 | <0.1 | MPa | 膜進口壓力 |
耐受真空度 | -97 | KPa | |
最小循環體積 | 1 | L | |
適合料液量 | 10—50L | L | |
備注:*標準測試液:80℃ 3.5% NaCl溶液測試
六﹑系統組成
序號 | 貨物名稱 | 規格型號 | 數量 | 單位 |
1 | 水桶 | PE,底部開孔,20L | 1 | 個 |
2 | 磁力泵 | PVDF泵頭 | 1 | 臺 |
3 | 膜蒸餾組件 | MD2020 PTFE膜絲, 2寸,0.7平米 CPVC外殼 | 1 | 根 |
4 | 換熱器 | 不銹鋼,板式 | 1 | 臺 |
5 | 加熱棒 | 不銹鋼 2.5KW | 1 | 個 |
6 | 真空泵 | 水環泵 | 1 | 臺 |
7 | 冷凝水罐 | 不銹鋼 3L | 1 | 個 |
8 | 流量計 | 玻璃,浮子 | 配套 | |
9 | 溫度計 | 雙金屬 | 配套 | |
10 | 真空表 | 不銹鋼 | 配套 | |
11 | 原水管路 | DN15 | 1 | 套 |
12 | 蒸汽管路 | DN15 | 1 | 套 |
13 | 真空管路 | DN15 | 1 | 套 |
14 | 冷卻管路 | DN15 | 1 | 套 |
15 | 電控柜 | 碳鋼襯塑 | 1 | 個 |
16 | 設備支架 | 配套 | 1 | 套 |
七﹑系統報價
設備總計: 元( 元整)
調試費用: 元( 元整)
備注:
1.賣方代辦運輸,運費由賣方負責,賣方負責安裝調試、培訓費用
2.設備質保期1年(除耗材外)
3.以上報價,包含13%增值稅發票費用
八、設備圖片 照片僅供參考,以實物為準。
